山西省2022年醫學相關類對口升學職業技能考試辦法(試行)
山西省2022年醫學相關類對口升學職業技能考試辦法(試行)
根據省教育廳《山西省中等職業學校畢業生對口升學“文化素質+職業技能”考試招生實施辦法(試行)》(晉教職〔2017〕3號)、《山西省教育廳關于做好2022年中等職業學校畢業生對口升學工作的通知》(晉教職成〔2021〕15號)精神,2022年山西省對口升學職業技能考試考務工作由省招生考試管理中心統籌組織,各市教育局負責統籌協調、市招生考試中心負責組織本市的職業技能考試工作,各專業教學指導委員會、主考院校全面負責本校承擔的職業技能考試工作,各考點院校具體實施,各專業職業技能考試范圍、考試時間和地點考前在“山西招生考試網”公布。現將各專業職業技能考試辦法印發給你們,請遵照執行。
2022年醫學相關類職業技能考試辦法
山西衛生健康職業學院負責醫學相關類職業技能考試的組織、實施和管理。考點院校的紀檢部門參加職業技能考試工作,對考試的全過程進行監督檢查。
一、考試內容和分值
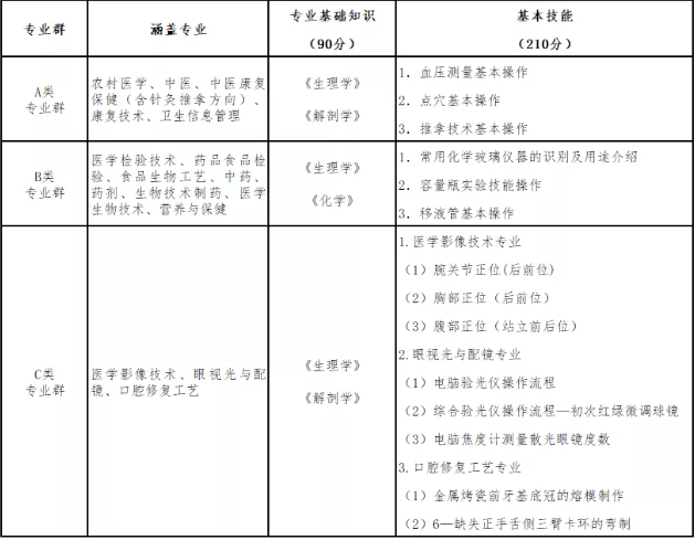
根據省教育廳下發的《山西省中等職業學校畢業生對口升學考試醫學相關類專業職業技能考試大綱(試行)》,本專業職業技能考試分專業基礎知識考試和基本技能考試兩部分,滿分300分,其中,專業基礎知識占90分,基本技能占210分,考試成績結果體現為“合格”和“不合格”。考試內容如下:

二、考試辦法
專業基礎知識考試采用機試辦法,考試時間60分鐘;基本技能考試采用實訓室操作考核形式,考試時間依據項目評分標準規定執行。
A類專業群。
從血壓測量基本操作、點穴基本操作、推拿技術基本操作三項中抽取一項進行操作考核。
B類專業群。
從常用化學玻璃儀器的識別及用途介紹、容量瓶實驗技能操作、移液管基本操作三項中抽取一項進行操作考核。
C類專業群。
醫學影像技術專業從腕關節正位(后前位)、胸部正位(后前位)、腹部正位(站立前后位)三項中抽取一項進行操作考核;眼視光與配鏡專業從電腦驗光儀操作流程、綜合驗光儀操作流程—初次紅綠微調球鏡、電腦焦度計測量散光眼鏡度數三項中抽取一項進行操作考核;口腔修復工藝專業從金屬烤瓷前牙基底冠的熔模制作、6—缺失正手舌側三臂卡環的彎制兩項中抽取一項進行操作考核。
考試時,考生須身著醫務人員工作服,工作服自備。
具體考試要求詳見《山西省中等職業學校畢業生對口升學考試醫學相關類專業職業技能考試大綱(試行)》和《山西省中等職業學校畢業生對口升學考試醫學相關類專業職業技能考試說明(試行)》。
相關文章:

