山西省2022年交通運輸類對口升學職業技能考試辦法(試行)
山西省2022年交通運輸類對口升學職業技能考試辦法(試行)
根據省教育廳《山西省中等職業學校畢業生對口升學“文化素質+職業技能”考試招生實施辦法(試行)》(晉教職〔2017〕3號)、《山西省教育廳關于做好2022年中等職業學校畢業生對口升學工作的通知》(晉教職成〔2021〕15號)精神,2022年山西省對口升學職業技能考試考務工作由省招生考試管理中心統籌組織,各市教育局負責統籌協調、市招生考試中心負責組織本市的職業技能考試工作,各專業教學指導委員會、主考院校全面負責本校承擔的職業技能考試工作,各考點院校具體實施,各專業職業技能考試范圍、考試時間和地點考前在“山西招生考試網”公布。現將各專業職業技能考試辦法印發給你們,請遵照執行。
山西工程科技職業大學負責交通運輸類職業技能考試的組織、實施和管理,領導組設在山西工程科技職業大學。職業技能考試工作的組織安排情況報考點院校紀檢部門,考試全過程接受考點院校紀檢部門的監督檢查。
一、考試內容和分值
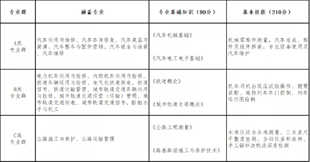
根據省教育廳下發的《山西省中等職業學校畢業生對口升學考試交通運輸類專業職業技能考試大綱(試行)》,本專業職業技能考試分專業基礎知識考試和基本技能考試兩部分,滿分300分,其中,專業基礎知識占90分,基本技能占210分,考試成績結果體現為“合格”和“不合格”。考試內容如下:

二、考試辦法
專業基礎知識考試采用機試辦法,考試時間60分鐘;基本技能考試采用操作測試辦法,考試時間60分鐘。
A類專業群。
考試項目:(1)機械零部件測量;(2)汽車總成、部件及組件拆裝;(3)專業設備使用及汽車維護。
三個項目均為必考項目,每項考試時間為20分鐘,共計60分鐘。
B類專業群。
考試項目:(1)機車司機臺低壓試驗操作;(2)腕臂裝配;(3)地鐵列車車門控制;(4)列車運行圖繪制。
考生根據所學專業選取一項作為考試項目。
C類專業群。
考試項目:(1)水準儀閉合水準測量;(2)三米直尺平整度檢測;(3)全站儀坐標放樣;(4)手工鋪砂法構造深度檢測。
考生現場抽取兩項作為考試項目。
具體考試要求詳見《山西省中等職業學校畢業生對口升學考試交通運輸類專業職業技能考試大綱(試行)》和《山西省中等職業學校畢業生對口升學考試交通運輸類專業職業技能考試說明(試行)》。
相關文章:

