福建泉州市開通20條學生心理咨詢服務熱線
近日,泉州市教育局發出《關于進一步加強家校聯系持續做好學生心理健康教育工作的通知》,要求各地各校全面開展心理家訪、積極提供全方位心理支持、向家長推送一批心理健康教育課程資源,幫助學生積極面對疫情、保持良好穩定的學習心態和生活狀態,保障學生的心理健康。
目前,泉州市教育科學研究所已針對疫情防控需要,通過“心森林”公眾號推出一批面向家長和不同學段師生的心理健康講座視頻、微課和服務指南。3月24日—27日,市教科所陸續推出“空中心理課堂”系列活動,有高三家長專場、初三專場、初一初二專場、高一高二專場、小學專場等5個專場,服務中小學生的居家學習,幫助學校進行家庭教育指導。
各校將全面組織班主任、科任教師通過網絡、電話、視頻等形式,進一步加強家校溝通,及時了解學生在家的情緒與行為表現,指導家長合理調整預期,緩解焦慮情緒,建立良好親子關系,營造溫馨的居家生活氛圍。同時,積極提供全方位心理支持,特別是分析畢業年級學生和重點關注對象居家學習的心理狀態,進一步完善學生心理健康教育與服務工作。
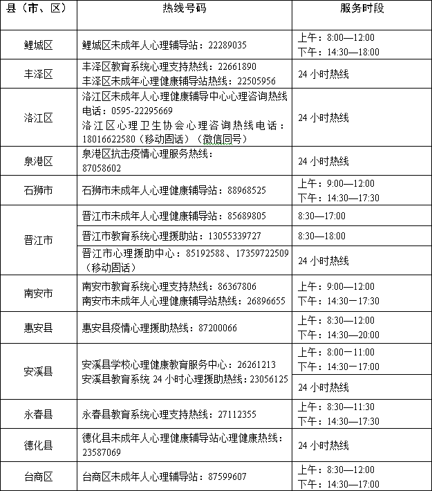
據泉州市教育局思政科有關負責人介紹,為保障廣大學生以陽光健康的心態開展居家學習生活,泉州市本級和各縣(市、區)開通了20條學生心理服務熱線,向受疫情影響需要情緒疏導,以及對自身健康存有疑慮,需要心理支持的學生群體提供公益性咨詢服務。全市學生心理服務熱線如下:
1.泉州市學生心理服務熱線
熱線號碼:28380580
服務時段:8:00—22:00
2.泉州市校外未成年人心理健康指導中心
熱線號碼:22966856
服務時段:8:00—20:00
3.各縣(市、區)學生心理服務熱線

相關文章:
相關推薦:





