2023年深圳市成人高考網上報名和現場審核時間為9月14—20日
近日,深圳市教育局發布了《深圳市2023年成人高考報名通告》,其中明確了深圳市2023年成人高考報名時間、報名對象和條件、考試地點等安排。
2023年全國成人高校招生統一考試將于10月21日至22日舉行。9月14日至20日,我市成人高考將進入報名階段。根據廣東省教育考試院《關于做好廣東省2023年成人高校考試招生工作的通知》和《關于做好廣東省2023年成人高考報名工作的通知》精神,現將我市成人高考報名工作的有關事項通告如下:
一、報名對象和條件
考生應符合《廣東省2023年成人高等學校招生工作規定》中所列的報考條件,一般應在戶籍所在地市報名并參加考試,確需異地報考的考生,需滿足以下條件之一方可在我市報考:
(一)有效期內深圳經濟特區居住證(報名期間處于有效狀態,不接受工作證明、居住證回執、居住登記等)。
(二)深圳市社保證明(在2023年1月—9月20日期間至少有1個月的深圳社保繳費記錄)。
(三)深圳市內高校應屆(指2024年3月31日前可取得專科畢業證書的學生)憑在校就讀證明報考。
(四)持有深圳市高中階段學校畢業證的考生。
(五)港澳居民持《港澳居民來往內地通行證》或《港澳居民居住證》、臺灣居民持《臺灣居民來往大陸通行證》或《臺灣居民居住證》、外國僑民持《外國人永久居留身份證》。
(六)現役軍人(無我市戶籍且無我市居住證明材料)憑部隊相關證明報考。
請考生提前準備好相關材料,以免耽誤報考。考生可登錄“深圳公安”公眾號,依次選擇“居住證信息服務-深圳經濟特區居住證信息查詢”,下載深圳經濟特區居住證信息單。考生可登錄“i深圳”APP,搜索“社保證明”,下載深圳市社會保險參保證明。
二、報名方式和時間
成人高考報名采用網上報名,網上報名和現場審核時間為9月14—20日,具體分段進行:9月14日9:00—18日17:00(網上注冊與報名);9月14日9:00—20日12:00(網上提交材料、完善信息);9月14日9:00—20日17:00(網上交費、確認)。
報名期間,考生上網登錄廣東省成人高考報名網址:http://www.eeagd.edu.cn/cr進行報名,仔細填寫相關報名信息、學校志愿并繳交報考費。考生要在報名系統進行網上繳費。高升專和專升本的考試費用均為111元(每科37元)、高升本考試費共148元(每科37元)。各位考生要特別注意,交納報考費的考生,可保留報考資格至10月11日,繳費在網上報名系統直接支付,確認現場不接受現金支付,報考費一旦交納無法退還,未交納報名費的考生不予報考,不予編排考場。考生交費后網上點擊“確認報名”才安排考場。請考生務必確認自己是否符合報考條件,牢記系統給出的報名號和密碼,認真核對好自己的報考信息,報名信息一經確認不予修改,考生本人錄錯信息責任自行承擔。考生須如實提交個人有關真實材料,嚴禁通過弄虛作假騙取報名資格,一旦發現,將取消報名、考試和錄取資格。
網上審核未通過的、申請照顧加分(除貧困山區縣以及25周歲以上照顧加分外)和免試入學等類型的考生必須在報名時間內到市招考辦指定的報名點交驗資格認定材料。符合免試或照顧加分條件的考生,需在網上報名時將相關材料原件拍照上傳,并攜帶原件到選擇的現場報名點進行審核。未能在報名結束前補充提交相關材料的,視為放棄享受照顧加分政策。報名結束后一律不再受理加分、免試申請。
三、考位情況
近年,我市成人高考報名人數大幅度增長,各區(含大鵬新區,下同)已建成標準化考點所能承擔的考生人數趨向飽和,在充分挖掘考點潛存數量的前提下,各區報考人數有一定數量的限制,原則上在戶籍或居住證所在區報名點報名,如考生所在區的報名人數已滿,考生可到有考位的區屬報考,考生的考點設置將在全市范圍內進行編排,部分考生可能不被安排在報名點所在區屬考試,請考生理解。
四、考試時間

五、其他事項
各區報名點的工作時間是上午9:00—12:00,下午2:00—6:00,為了提高工作效率,請需到現場審核的考生復印、帶齊所有資料,才到報名點審核。請考生聽從工作人員的指示,按報名點的流程指引,安全、有序地完成各項報名手續。成人高考現場報名點周邊停車場車位有限,請考生盡量乘坐公共交通工具,綠色出行。
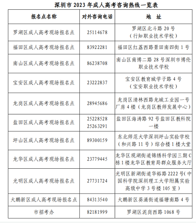
為方便各位考生在報名期間進行咨詢,市招考辦匯總各區現場報名點的咨詢熱線,如有問題,考生可撥打電話進行咨詢。

相關文章:
相關推薦:





